欢迎访问山东聊城聊之旅国际旅行社有限公司!

欢迎,请登录 传真:0635-8330520 24H电话:0635-8681234

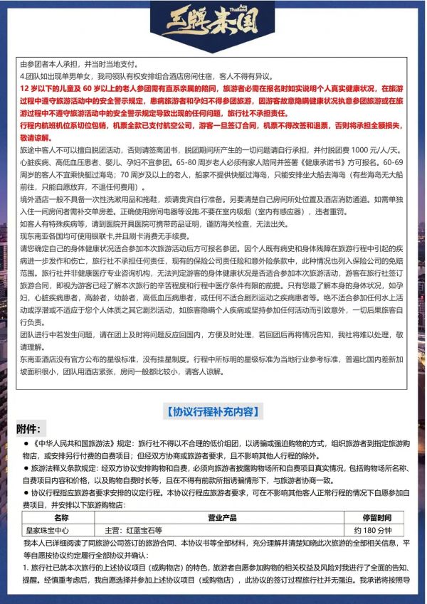
曼谷-芭提雅-沙美岛6日游

作者:Mr.LiuStu  来源:刘宝平工作室  发布时间:2024-09-02

曼谷-芭提雅-沙美岛6日游

聊城发团
纯玩
无购物

曼谷
芭提雅
沙美岛
......

发团时间
20240705-20240710
20240823-20240828

价格
5180
5580

报名电话
0635
8681234




报名咨询


8681234

点击电话 直接拨打


策划单位


刘宝平工作室 · Mr.Liu Studio

Mr.Liu Studio创始人

http://www.jiangbeishuicheng.com/mobile/article/list/cateid-290.html

 



主办单位


聊城市旅游摄影协会



协会简介

 http://www.jiangbeishuicheng.com/mobile/article/detail/id-9375.html

「我们」® 俱乐部

「我们」® 商会丨俱乐部丨实业公司

http://www.jiangbeishuicheng.com/mobile/article/detail/id-10949.html

 


 

承办单位


山东聊城聊之旅国际旅行社有限公司 



山东聊城「聊之旅」®国际旅行社有限公司


官方网站

http://www.jiangbeishuicheng.com/mobile


活动报名流程

http://www.jiangbeishuicheng.com/mobile/article/detail/id-8573.html


跟着「我们」® 去旅行

http://www.jiangbeishuicheng.com/mobile/article/detail/id-10730.html

 

感谢您把快乐分享给您的朋友
扫描下方二维码 收藏我们活动页面
关注更多精彩活动
一起去
领略自然山水之美
感受历史人文之韵
体验优秀服务之道